开云最新官方教研科

    教学研究

    您现在所在的位置: 教学研究 >> 正文

    加强创新意识,完善教务管理,提升业务技能

    发布日期:2021-07-12    点击次数:

    高校教务管理创新暨教学管理人员与教学秘书业务技能提升研修班

    时间地点7.20 银川  8.5贵阳

    各高等院校:

    在教育改革大背景下,为加强教学管理队伍建设,提高教学管理人员的综合素质和业务能力,提升教学管理能力和水平更好地履行岗位职责。打造一支职业素养高、业务能力强的教学管理人员及教学秘书队伍,服务高校教学管理和高等教育教学改革与发展的需要。经研究,我单位决定举办“高校教务管理创新暨教学管理人员与教学秘书业务技能提升研修班”。现将相关事宜函告如下,望各院校积极支持和配合,组织相关教师参加。

    主办单位:

    主办:北京华思培教育科技院

    协办:北京思博行知教育科技有限公司

    联合推广:高校教师专业发展联盟、高校教师服务工作室、

    研修时间与研修方式:

    第一期:2021年7月20日—23日  

    20日报到      

    培训地点:银川

    第二期:2021年8月05日—08日    

    5日报到      

    培训地点:贵阳

    培训对象:

    各高校(含高职)主管教学的院长,教务处、研究生院(处)、(院、系)教学主任、干事、秘书、教学质量监控等部门负责人及业务骨干。

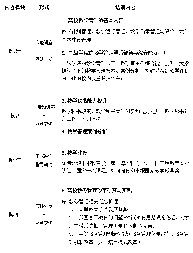
    日程与培训内容:

    *最终授课安排以实际为准

    拟邀专家(每期培训将邀请2—3位专家主讲):

       张昌凡,博士,教授,博士生导师,享受国务院特殊津贴专家,湖南省新世纪121人才工程第一层次人选。历任湖南工业大学教务处处长和副校长,先后兼任过教育部高等学校包装教学分指导委员会主任、教育部高等学校印刷包装教学指导委员会副主任、中国包装联合会包装教育委员会副主任。获省部级二等奖以上成果8 项,其中3项获国家科技进步二等奖,1项获国家技术发明二等奖,1项获国家教学成果二等奖。在《高等教育研究》《中国高等教育》《中国高教研究》等国内外刊物上发表论文 60 余篇,出版学术专著和教材 4 部。主持了3项国家自然科学基金;主持了国家级教学团队等3项国家“高等学校教学改革与质量提高工程”。

       刘建清,教育学博士,教授、博士研究生导师。教育部本科教学工作审核评估专家,教育部实验室建设与实验教学指导委员会委员。曾任华中师大教务处副处长兼网院副院长、常务副处长、继教院院长、教务处处长兼任湖北教育联盟秘书长。现任荆楚理工学院副校长,分管教学、信息化、质评、财务、继教、外事和国教等。主持和参与省部级科研项目和教学研究项目10余项,发表研究论文20余篇,编著《高等学校教务管理研究》书籍近10部。主持和参与的教研项目6项获湖北省高等学校教学成果奖一等奖。参研的4项教学研究项目获得国家教学成果。在2018年国家级教学成果评定中,作为第三完成人参研的“深度融合信息技术的高校人才体系重构探索与实践” 研究项目获特等奖,参研的另一项成果获二等奖。

       吴能表,博士,教授,西南大学教务处处长,教育部教学评估专家、教育部师范专业认证专家、重庆市人民政府督学。曾获全国“明德教师奖”、全国实验室管理先进个人,国家级教学成果二等奖 1 项,省级教学成果一等奖 3 项和二等奖 2 项。先后任西南大学教务处副处长、科技处副处长、教师教育学院副院长、教师教学发展中心执行主任。长期致力于高校教师教育教学研究,对高校教育教学与教学管理有独到见解。曾主持科学研究与教学改革项目 20 多项,主编教材专著 10 余部,在国内外重要刊物上发表研究论文 70 余篇。多次在教育部网培中心、国家教育行政学院、超星等平台授课,并在浙江大学、复旦大学、中国科技大学、西安交通大学、中山大学等 30个省(直辖市)400 余所高校教师培训中授课,深受老师的好评。

    参会须知:

    本期培训为纯学习班,各项事宜均已落实,请欲参加的老师务必回执报名表确认,为保证培训效果,故控制人数,额满即截止报名。具体地点、乘车路线及日程安排于会前一周发给参会老师。

    时:参加本次培训,您将获得相应学时的结业证书。

    培训费用:

    会务费:1880元/人/期(含专家、场地、资料费等)。食宿统一安排,费用自理。

    培训费和住宿费均开具正规发票,发票可开具“会议费”、“会务费”或“培训费”。

    报名咨询:

    陈老师:18611586264;赵老师:13141023758

    版权所有:地址:绍兴市城南大道900号 | 电话:0575-88345054 | 版权所有:开云最新官方教研科